
Qu’est-ce que la stratégie d’entreprise
La stratégie de l’entreprise permet de prendre des décisions de long terme et globales. Elle permet d’apprendre à anticiper, comprendre pourquoi tel choix a été fait ou non.
Pourquoi faire de la stratégie ?
Essentiel pour notre carrière : métier du conseil en stratégie, comprendre les comportements et décisions des entreprises (faire de vous des actifs pertinents), anticiper l’évolution de votre carrière d'entrepreneurs (agir stratégiquement).
C’est un classique des études de gestion : notamment à travers la méthode des cas (Cas Harvard), limitation (vous n’avez que peu d’expérience professionnelle : la plupart des concepts pourront vous sembler abstraits et vous pourriez ne pas ressentir une nécessité immédiate à adopter une « pensée stratégique »).
C’est dans des cas, notamment des phénomènes sociaux impliquants des personnes, des organisations dans lesquels il est difficile de trouver la cause. On accepte un degré d’incertitude : depuis la mise en place de la stratégie, on n’est jamais sûr du résultat, le choix d’une stratégie n’est pas gage de réussite.
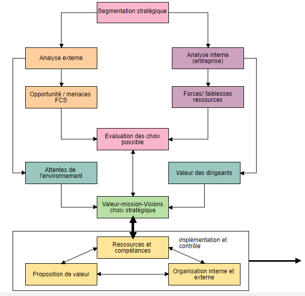
Dans la plupart des entreprise (et dans la plupart des définitions académiques), la « stratégie » comporte deux composantes principales :
De plus en plus, l’implémentation (que cela arrive réellement) attire l’attention comme troisième composante.
Ce n’est pas juste un but ou un ensemble de buts, n’importe qui peut en formuler mais il faut un réel fond et le pouvoir de les atteindre. Donc ce n’est pas seulement un discours, même si leur formulation est importante.
Ce n’est pas juste l’expression du plan d’action qui devrait être accompli. En effet, la stratégie était un pôle au sein de l’entreprise qui élaborait des plans d’actions très précis, mais elle ne se résume pas à cela car un plan d’action peut contenir des actions sans pour autant être stratégique.
Ce n’est pas la position actuelle de l’organisation : on est orientés vers le futur en stratégie, c’est ce qui va vous mener à être bon demain donc rien à voir avec le présent.
Ce ne sont pas les opérations : la stratégie est différente du mot « important ». La stratégie concerne l‘organisation dans son ensemble. Bien souvent on confond la stratégie avec des décisions opérationnelles. La qualité de réflexivité est importante pour un stratège et permet de vérifier que ce qu’il formule est concret alors que ce dernier tente de prendre de la hauteur mais aussi à savoir que lorsqu’on parle de stratégie et bien qu’on parle réellement de stratégie.
La stratégie en grec (« stratos » l’armée et « ageîn » conduire) signifie « la conduite de la guerre ». On parlait de stratégie plutôt dans le milieu militaire.
Le premier livre de stratégie se nomme « L’art de la guerre » de Sun Tzu, ce dernier ne parle pas du déroulement de la bataille, pour lui on gagne la bataille avant d’arriver sur le champ, il y a toute une réflexion sur les ressources à long terme et permettant de servir sur une longue durée. Donc une guerre bien gagnée est une guerre où on ne verse pas une goutte de sang, une bonne guerre est une guerre gagnée avant même de la commencer.
Un dirigeant peut-il être assimilé à un général ? (Steve Jobs, Jeff Bezos, Henri Ford, Bill Gates, Alfred Sloan).
En effet, un leader peut être assimilé au général car c’est celui qui fera des choix auxquels personne d’autre n’aura penser pour mener ses équipes à la victoire. C’est donc la façon dont on va remporter la victoire en faisant des choix.
Avant la stratégie d'entreprise :
Un champ récent de gestion (du management). Le premier ouvrage : 1965 « Business policy », Learned EP, Christensen CR, Andrew R, Guth WQ (LCAG model= SWOT). Un champ ayant diverses origines académiques (économie industrielle, organisationnelle, théorie des organisations, sociologie). C’est donc une pratique influencée par d’autres domaines, des connaissances synthétisées dans la science de gestion et donc le gestionnaire est la personne capable d’articuler ces connaissances.
La stratégie est une matière récente, avant on parlait de politique de l’entreprise. On voulait organiser le travail, le rendre durable lors de l’augmentation du nombre et de la taille de l’entreprise. La politique c’est en interne. Aujourd’hui prend en compte de plus en plus l’environnement.
Le modèle SWOT ressort de cette idée, il faut à la fois s’intéresser de l’interne et de l’externe. Il y a différentes origines académiques :
Le management stratégique, devenue central dans la vie des entreprises au début des années 80 avec Michael Porter. Dans la stratégie, il y a une part de créativité. Avec la fin des 30 glorieuses, on sent que les marchés se tendent et mûrissent et qu’on doit devenir meilleur que le concurrent pour réussir. On passe d’un modèle d’efficience à un modèle stratégique en prenant des décisions pour devancer tout le monde.
Depuis Ansoff (1965), 3 types de décisions sont identifiées dans les entreprises :
Pour Mintzberg, les dirigeants passent très peu de temps à prendre des décisions stratégiques, ils prennent essentiellement des décisions tactiques et opérationnelles. Il est difficile et coûteux de gérer le niveau « stratégique ». C’est à la fois un constat et une mise en garde, car les dirigeants se rendent compte que ce n’est pas parce qu’ils ont la main sur les problèmes stratégiques qu’ils prennent les décisions au bon niveau. Le défi est donc de réussir à structurer l’organisation afin de déléguer les prises de décisions stratégiques et donc éviter d’être englué et parler plus simplement de stratégie.
La « strategy as pratice » c’est le résultat d’activités quotidiennes et de processus au sein de l’entreprise. Les managers intermédiaires discutent et contrebutent à faire évoluer la culture et les pratiques au sein de l’entreprise, ils font des choix qui influencent la stratégie, implémentent la stratégie avec des ajustements à l’échelle locale, en la dénaturant.
Les dirigeants formulent la stratégie et produise un discours à son sujet, les employés l’implémentent. Les managers intermédiaires diffusent et adaptent la stratégie : ils sont les leviers de la stratégie. Les dirigeants devraient être attentifs à la manière dont les managers intermédiaires se saisissent de la stratégie car trop souvent ils pensent que leur travail est de mettre tout en place pour que les choses se fassent.
Assurer la pérennité de l’entreprise lorsque l’environnement évolue. Elle apparaît lorsque la concurrence apparaît.
Le but initial de la stratégie est d’être plus performant que ses concurrents et de maintenir cette performance dans le temps.
Le but ultime de la stratégie de l'entreprise est d’acquérir et de maintenir un avantage concurrentiel (competitive advantage). Même si une entreprise maintient son avantage concurrentiel, elle n’est pas sûre d’assurer sa pérennité (Kodak, Nokia, Sega, Apple). En stratégie l’avantage concurrentiel ne revient pas à gagner plus que le concurrent, il ne se décrit pas, il se constate a posteriori. Je peux avoir un avantage concurrentiel sans gagner plus que le concurrent.
De temps à autres, d’autres buts émergent (objectifs sociaux…) : la stratégie sert à assurer l’existence à long terme de l’organisation afin de poursuivre sa mission. Donc la stratégie intervient à tous les niveaux de la conquête du graal à la survie qui n’a aucune vocation à être meilleur que le concurrent.
Compétitivité : gérer l’efficience (économiser sur les moyens employés pour obtenir un résultat donné) et l’efficacité (répondre de façon adéquate à des attentes).
Sécurité : assurer la survie de l’entreprise et de ses salariés.
Légitimité : assurer une image auprès des nombreux acteurs « internes ou externes » qui évaluent des comportements de l’entreprise. Il est essentiel pour toutes les organisations à but non lucratif.
L’un des éléments centraux de la stratégie relève des finalités à différents niveaux. À chaque niveau de finalités, on donne un discours, qui va expliquer à ses parties prenantes quelles sont ses valeurs, ses missions, de l’entreprise.
Les missions : Le métier de l’entreprise et les stakeholders servis, on justifie la raison pour laquelle on existe, c’est stable dans le temps, on répond à la question : « Pourquoi existons-nous ? ». Par exemple : Je produis des glaces aux légumes
Les buts / visions : Ils sont qualitatifs et généraux, on répond à la question « Dans quelle direction allons-nous ? ». C’est une vision à moyen-long terme, ce qu’on veut être c’est dans le futur. C’est la formulation qualitative et générale de la direction que veut l’entreprise (ON NE PARLE PAS D’ARGENT !).
Par exemple : Je veux devenir le leader
Les objectifs : Ils sont quantitatifs et précis. Par exemple : Nous voulons que les crèmes glacés représentent 5 % des ventes dans le monde.
Les valeurs ce sont les croyances et les normes qui guident la conduite des acteurs dans l’entreprise. On répond à la question « Qui sommes-nous et qu’est-ce qui guide nos comportements ? ». C’est la manière dont les individus vont se comporter au sein de l’entreprise.
Les objectifs : Les buts se traduisent en objectifs. Si une entreprise atteint ses objectifs, elle tend vers ses buts. Les objectifs se rattachent à un ou plusieurs buts.
Il faut hiérarchiser, chaque objectif suppose :
Un exemple de formulation : Air Liquide
Air Liquide, une entreprise qui produit des gaz industriels.
Existe-t-il des limites ou des inconvénients liés à l’usage de la formulation stratégique ? Il faut faire attention qu’on ne se trompe pas dans l’affichage, et dans la formulation y a peu de stratégie.
La stratégie est à la fois :
La stratégie est simultanément :
La stratégie doit unifier les collaborateurs de l’entreprise et favoriser un esprit d’innovation.
Donc la stratégie inclut :
La stratégie concerne à la fois les dimensions externes (environnement) et l’interne de l’entreprise. La stratégie doit gérer du contenu (diagnostique, décision) et la forme (storytelling). La stratégie est un plan intentionnel, mais les stratégies sont souvent « émergentes ».
La stratégie est concernée par le long terme, mais le « long terme » est souvent trop long. Il faut savoir être focalisé dessus, mais avoir la capacité de dessiner le chemin pour y arriver. Donc, le management stratégique concerne plusieurs échéances temporelles, du court terme (« Quick ainsi aux options à très long terme (planifications stratégique).
La stratégie d’entreprise (corporate) : le choix des domaines d’activités stratégiques (DAS), l’allocation des ressources entre DAS et le développement des synergies entre DAS. C’est l’idée qui consiste en un choix d’activité dans laquelle investir. Si j’ai plusieurs domaines, il peut y avoir des synergies. Concerne le dessin et le périmètre de l’organisation dans sa globalité et la manière dont elle ajoute de la valeur.
Une entreprise énorme, possède ces 3 stratégies. En revanche une épicerie ne peut pas avoir les 3, elle est trop petite.
Un modèle général du processus stratégique